Student Creativity in Digital Learning: A Review of School Self-Confidence and Utilization
DOI:
https://doi.org/10.35706/sjme.v10i1.13158Keywords:
Digital-based learning, Educational technology, Interactive learning materials, LMS-based school learning, Mathematical conceptAbstract
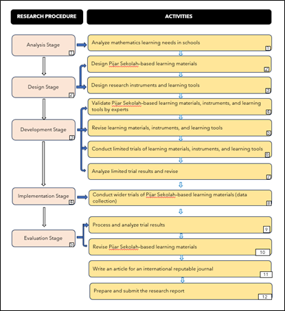
Creativity is a crucial 21st-century skill, yet students' mathematical creativity remains relatively low. This research aims to develop mathematics learning materials based on the Pijar Sekolah Learning Management System (LMS) that are interactive, contextual, and problem-based to foster creativity by considering self-confidence. The Research and Development (R&D) method using the ADDIE model was employed. The sample consisted of two classes at a vocational school in Bandung. Data were collected via questionnaires, interviews, and observations, then analyzed using Aiken’s V, Cronbach’s Alpha, Two-Way ANOVA, and Pearson correlation. Results showed the materials are valid (Aiken’s V = 0.738) and reliable (Alpha = 0.945). Two-Way ANOVA revealed that the LMS method significantly improves creativity specifically for students with high self-confidence (p = 0.004), although it showed no significant difference for the overall group (p = 0.905). A significant positive correlation between self-confidence and creativity was found only in the experimental class (r = 0.478, p = 0.021). These findings emphasize that digital platforms optimize creativity when balanced with high student self-confidence.
Downloads
References
Andriani, H., & Siregar, T. J. (2022). Pengaruh permainan balok susun terhadap kemampuan berpikir kreatif siswa kelas VII. Supremum Journal of Mathematics Education, 6(2), 245–252. https://doi.org/10.20527/jurmadikta.v1i2.796
Anggraeni, Y. R., Haji, S., & Zamzaili, Z. (2022). Pengaruh kepercayaan diri dan gaya belajar terhadap kemampuan pemecahan masalah matematika siswa SMA. Math-UMB Education Journal, 4(2), 50–59. https://jurnal.umb.ac.id/index.php/math/article/view/5229
Anggraini, W., & Zulkardi. (2020). Pengembangan bahan ajar berbasis masalah kontekstual pada materi peluang untuk meningkatkan kemampuan pemecahan masalah matematis siswa SMA. Jurnal Elemen, 6(2), 183–196. https://doi.org/10.29408/jel.v6i2.2040
Amri, S., Widada, W., Susanta, A., & Zamzaili, Z. (2020). Mathematical problem-solving capabilities: Self-confidence, self-efficacy, emotional intelligence, and concept understanding ability. PENDIPA Journal of Science Education. https://doi.org/10.33369/pendipa.4.3.20-26
Bang, H. J., Han, S., & Kim, H. (2023). Adaptive learning technologies and student achievement: Evidence from meta-analysis. Early Childhood Education Journal, 51(8), 1585–1598. https://doi.org/10.1007/s10643-022-01332-3.
Benavides-Varela, S., Zandonella Callegher, C., Fagiolini, B., Leo, I., Altoè, G., & Lucangeli, D. (2020). Effectiveness of digital-based interventions for children with mathematical learning difficulties: A meta-analysis. Computers & Education, 157, 103953. https://doi.org/10.1016/j.compedu.2020.103953
Fatmawati, R., Lestari, N., & Hidayat, T. (2022). Digital learning and creativity: The role of interactive media in student engagement. Journal of Educational Research and Innovation, 12(4), 221–234.
Guilford, J.P. 1956. Fundamental Statistic in Psychology and Education. 3rd Ed. New York: McGraw-Hill Book Company, Inc.
Gunawan, G., Harjono, A., Suranti, N. Y., Herayanti, L., & Nisrina, N. (2024). The impact of an LMS-based mechanics course on the creativity of prospective teachers. Journal of Infrastructure, Policy and Development, 8(1), 1–14. https://doi.org/10.24294/jipd.v8i1.8644
Hanifah, B. (2024). Pemanfaatan Aplikasi Pijar Melalui Smartphone sebagai Sumber Belajar dalam Mata Pelajaran Pendidikan Agama Islam di SMP Ma’arif 1 Ponorogo.
Henriksen, D., Creely, E., Henderson, M. et al. Creativity and technology in teaching and learning: a literature review of the uneasy space of implementation . Education Tech Research Dev 69, 2091–2108 (2021). https://doi.org/10.1007/s11423-020-09912-z
Hidayat, M., Fitriah, M., & Mason, J. (2023). Teknologi dan kreativitas dalam pembelajaran digital. Jurnal Teknologi Pendidikan dan Inovasi Pembelajaran, 8(1), 45–56.
https://ejournal.iainkerinci.ac.id/index.php/altifani/article/view/4551
Hodijah, P. N. H., Putri, A., & Nugraha, M. (2025). Pengaruh penggunaan Learning Management System (Sevima EdLink) terhadap kemandirian belajar dan kemampuan berpikir kreatif. Derivat Journal. https://doi.org/10.31316/j.derivat.v12i2.7979
Ismail, R., & Nugroho, H. W. (2024). Analisis kepuasan pengguna aplikasi Pijar Sekolah menggunakan metode end-user satisfaction. [Laporan/Artikel]. Repository institusi. URL: https://repo.darmajaya.ac.id/16158/
Kurniawan, W. (2024). Personalized digital learning environments in mathematics education: Enhancing engagement and outcomes. Journal of Information Technology Education: Innovations in Practice, 24, 55–72. https://doi.org/10.28945/5175
Leikin, R., & Pitta-Pantazi, D. (2013). Creativity in mathematics education: The state of the art. ZDM – Mathematics Education, 45(2), 159–166. https://doi.org/10.1007/s11858-012-0459-1
Lestari, S., & Pramuditya, T. (2021). Pengaruh pendekatan kontekstual terhadap pemahaman konsep bangun datar pada siswa sekolah dasar. Jurnal Ilmiah Pendidikan Dasar, 8(2), 145–155.
Li, L., & Wang, X. (2021). Technostress inhibitors and creators and their impacts on university teachers’ work performance in higher education. Cognition, Technology & Work, 23(2), 315–330. https://doi.org/10.1007/s10111-020-00625-0
Mahmudah, W. N., & Hermanto, H. (2024). Self efficacy on mathematics learning outcomes of elementary school students: The impact of online learning. Jurnal Pendidikan Indonesia, 13(1), 129–137. https://doi.org/10.23887/jpiundiksha.v13i1.43030
Mann, E. L. (2006). Creativity: The essence of mathematics. Journal for the Education of the Gifted, 30(2), 236–260. https://doi.org/10.4219/jeg-2006-264
Marrone, R., Taddeo, V., & Hill, G. (2022). Creativity and Artificial Intelligence—A Student Perspective. Journal of Intelligence, 10(3), 65. https://doi.org/10.3390/jintelligence10030065
Meliana, F. M., Herlina, S., Suripah, & Dahlia, A. (2022). Pengembangan bahan ajar e-modul matematika berbantuan Flip PDF Professional pada materi peluang kelas VIII SMP. Supremum Journal of Mathematics Education, 6(1), 43–60. https://doi.org/10.35706/sjme.v6i1.5712
Nasution, A. (2023). Kreativitas siswa dalam pembelajaran digital: Studi observasi awal di sekolah menengah. Jurnal Pendidikan dan Teknologi Indonesia, 5(3), 211–220.
https://journal.unimed.ac.id/2023/index.php/jpti/article/view/3381
Ningsih, A., & Fadhilah, R. (2023). Digital-based scaffolding to enhance students’ creative problem-solving skills. Indonesian Journal of Educational Technology, 7(2), 75–88.
Nisa, S. K., Yohanie, D. D., & Darsono. (2024). Pengembangan bahan ajar interaktif berbantuan aplikasi Book Creator dengan model Problem Based Learning. Supremum Journal of Mathematics Education, 8(2), 265–282. https://doi.org/10.35706/sjme.v8i2.11553
OECD. (2019). OECD learning compass 2030. OECD Publishing.
Partnership for 21st Century Skills. (2009). Framework for 21st century learning. Battelle for Kids
Purbawati, A., Haenilah, E., & Samhati, S. (2022). An analysis of digital teaching material in increasing the critical thinking skill of elementary school students. International Journal of Educational Studies in Social Sciences, 2(3):102-107.
https://doi.org/10.53402/ijesss.v2i3.128
Putra, H. D., Putri, W. A. S., Fitriana, U., & Andayani, F. (2018). Kemampuan pemecahan masalah matematis dan self-confidence siswa SMP. Supremum Journal of Mathematics Education, 2(2), 60–70. https://doi.org/10.5281/zenodo.1405918
Putri, A., & Nugraha, M. (2023). Self-confidence and creative performance in digital learning contexts. Asia-Pacific Journal of Educational Psychology, 11(1), 47–60.
Rahmawati, D., & Setiawan, H. (2024). Exploring determinants of creativity in online learning environments: A structural model approach. International Journal of Learning Analytics, 15(2), 93–108.
Rahmawati, F. (2023). Hubungan antara tingkat kepercayaan diri dan motivasi belajar siswa dengan hasil belajar pembelajaran Penjas (Skripsi). Universitas Pendidikan Indonesia. https://repository.upi.edu/90661
Rahayuningsih, S., Nurhusain, M., & Indrawati, N. (2022). Mathematical creative thinking ability and self-efficacy: A mixed-methods study involving Indonesian students. Uniciencia, 36(1), 1–14. https://doi.org/10.15359/ru.36-1.20
Rosário, A. T., & Dias, J. C. (2022). Learning management systems in education: Research and challenges. Education Sciences, 12(6), 1–17. https://doi.org/10.4018/978-1-6684-4706-2.ch003
Sari, N. M., Yaniawati, P., Darhim, & Kartasasmita, B. G. (2019). The effect of different ways in presenting learning materials on students’ mathematical problem solving abilities. International Journal of Instruction, 12(4), 495–512. https://doi.org/10.29333/iji.2019.12432a
Sari, P., & Hartati, S. (2021). Fostering student creativity through active learning strategies in the digital classroom. Educational Innovation Journal, 9(3), 118–129.
Siew, N. M., & Ambo, N. (2020). The Scientific Creativity of Fifth Graders in a STEM Project-Based Cooperative Learning Approach. Problems of Education in the 21st Century, 78(4), 627-643. https://doi.org/10.33225/pec/20.78.627
Suherman, E. (2022). Peran guru dalam pembelajaran matematika digital: Antara otomatisasi skor dan umpan balik personal. Jurnal Pendidikan Matematika Indonesia, 7(1), 1–10. https://doi.org/10.26737/jpmi.v7i1.3240
Sulistiyowati, D., & Masduki. (2024). Exploration of students computational thinking abilities in solving sequences and series problems based on learning style. Desimal: Journal, 7(2). https://doi.org/10.24042/djm.v7i2.21971
Supianti, I. I., Sari, N. M., & Chaerani, Y. (2015). Pengembangan bahan ajar berbasis e-learning untuk meningkatkan kemampuan pemecahan masalah matematis siswa SMK. Proceedings of ACER-N Meeting and Seminar, 1, 1-10
Supriatna, N., & Jasmine, N. (2022). Penerapan model Project Based Learning dalam meningkatkan kreativitas siswa melalui video digital pada pembelajaran sejarah. Factum: Jurnal Ilmiah Pendidikan Sejarah, 11(2), 165–176.
https://ejournal.upi.edu/index.php/factum/article/view/45894
Suyantana, I. N., Hafid, I. W., & Nurjannah. (2023). Pengaruh kepercayaan diri siswa terhadap kemampuan pemecahan masalah matematika. Linear: Journal of Mathematics Education, 6(1), 29–38. https://ojs.untika.ac.id/index.php/linear/article/view/582
Telkom. (2023). Pijar Sekolah: Digital Learning Platform for Education in Indonesia. Telkom Indonesia. https://pijarsekolah.id
Usher, E. L., & Pajares, F. (2022). Improving students’ mathematics self-efficacy: A systematic review of intervention studies. Frontiers in Psychology, 13, 986622. https://doi.org/10.3389/fpsyg.2022.986622
Wibowo, A., & Kurniawan, R. (2023). The usability of learning platforms and its effect on creative learning outcomes. Journal of Digital Education Research, 8(1), 32–45.
Yaniawati, P., Kariadinata, R., Sari, N. M., Pramiarsih, E. E., & Mariani, M. (2020). Integration of e-learning for mathematics on resource-based learning: Increasing mathematical creative thinking and self-confidence. International Journal of Emerging Technologies in Learning (iJET), 15(6), 60–78. https://doi.org/10.3991/ijet.v15i06.11915
Zhou, M., & Chen, X. (2024). Students’ mathematics self-efficacy: A scoping review. ZDM–Mathematics Education, 56(4), 785–802. https://doi.org/10.1007/s11858-024-01548-0
Zhuofan, H. (2024). The mediating role of self-efficacy in technology-enhanced mathematics learning. Discover Education, 3(1), 15. https://doi.org/10.1007/s43621-024-00586-8
Downloads
Published
How to Cite
Issue
Section
Citation Check
License
Copyright (c) 2026 In In Supianti, Mawar Izzati Khairuna, Nenden Mutiara Sari

This work is licensed under a Creative Commons Attribution-ShareAlike 4.0 International License.
Authors who publish with this journal agree to the following terms:
- Authors retain copyright and grant the journal right of first publication with the work simultaneously licensed under a Creative Commons Attribution License that allows others to share the work with an acknowledgment of the work's authorship and initial publication in this journal.
- Authors are able to enter into separate, additional contractual arrangements for the non-exclusive distribution of the journal's published version of the work (e.g., post it to an institutional repository or publish it in a book), with an acknowledgment of its initial publication in this journal.
- Authors are permitted and encouraged to post their work online (e.g., in institutional repositories or on their website) prior to and during the submission process, as it can lead to productive exchanges, as well as earlier and greater citation of published work (See The Effect of Open Access).







